Coachella, CA
Home MenuShort Term Rentals
Welcome to the City of Coachella’s Short Term Rentals page. Here, you’ll find key information on regulations, permits, and guidelines to help ensure a positive experience for both hosts and guests. Let’s all work together to preserve the unique charm and vibrant spirit of Coachella.
Click to view Coachella's Short Term Vacation Rental Ordinance
24/7 Hotline & Online Portal
OWNERS - Tax Registration System
Coachella has adopted a transient occupancy tax on all short term rentals of 13%. Please click on the graphic below to:
- Apply for a TOT Certificate
- Pay your Tax Fee
- Update your Certificate Informaton
- Renew a TOT Certificate
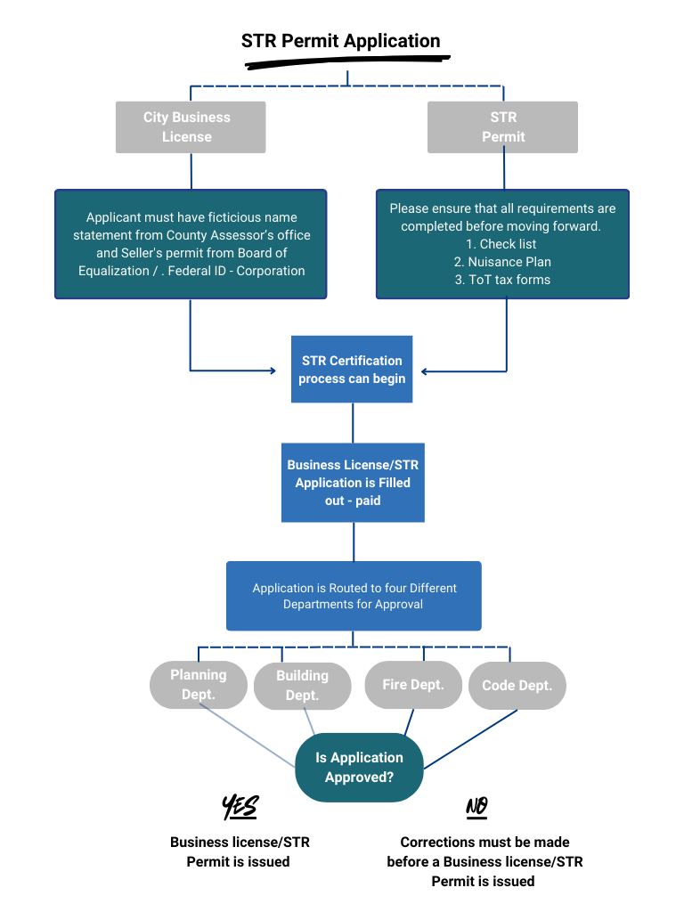
How to Apply
Short Term Rental FAQ
What is Transient Occupancy Tax (TOT)?
Transient Occupancy Tax is a voter approved tax charged in most of the United States, to travelers when they rent accommodations in a hotel, inn, tourist home or house, motel, or other lodging, for 30 days or less. The TOT rate in Coachella for residential Short-Term-Rentals is 13% of the gross rent.
What is the definition of gross rent?
Gross Rents includes such charges as cleaning fees, cancellation fees, late/early check-out fees, pet fees, pool heating fees, and other similar charges associated with rental of rooms or lodgings.
AIRBNB/VRBO already collects and remits TOT to the City, why do I still need to report it?
The City has an agreement with Airbnb and VRBO to collect and remit transient occupancy taxes (TOT) directly to the City. However, operators must report all gross rents received both directly and through booking platforms, such as Airbnb and VRBO and remit TBID payments at: https://str.deckard.com/ca-riverside-city_of_coachella
How often do I need to report it and what are the delinquency terms?
TOT/TBID must be reported QUARTERLY regardless if revenue was incurred. Payments will be considered delinquent if not received by last day of the following month.
I didn’t have any rentals in a particular month, do I still need to submit a TOT report?
TOT/TBID reports must be submitted MONTHLY regardless if revenue was incurred.
How can I pay for it?
Payments can be made online with a credit card or ACH. In person payments and payments via checks are not accepted.
TOT and TBID monthly reporting and remitting requirement.
As part of the STR application process, applicants certify that they will report gross rents, remit TOT and TBID on a monthly basis, regardless if there is booking activity. If the hosting platform remits TOT on your behalf, you must still report gross rents and remit TBID, as the hosting platforms do not collect TBID. You must keep and preserve for a period of three years all records as may be necessary to determine the amount of the tax you may have been liable for the collection of and payment to the city, which records the city shall have the right to inspect at all reasonable times.
Other platforms and professional host must use the field designated for other platforms and professional host when reporting gross rents and remitting TOT/TBID in the Pay TOT and TBID tile on the homepage.
Hosting platform will not collect or remit the TBID assessment on your behalf. Use this link to report and remit TOT/TBID. https://str.deckard.com/ca-riverside-city_of_coachella
A professional host manages my property.
If a professional host manages your property, you are liable for the collection and payment of taxes imposed by the City. You must ensure the professional host is reporting gross rents, and remitting TOT and TBID monthly. Additionally, you must keep and preserve for a period of three years all records as may be necessary to determine the amount of the tax you may have been liable for the collection of and payment to the city, which records the city shall have the right to inspect at all reasonable times.
*It is recommended to set your accounts with the hosting platform to collect and remit TOT to the City on your behalf*
I received a citations from Code Enforcement for not having an active permit.
You cannot rent or advertise for rent if you as the legal owner do not have an active permit from the City of Coachella. Submitting an application does not grant you the right to rent or advertise for rent within the City of Coachella.
You can pay your citation using this link. http://www.citationprocessingcenter.com/
Please email Code Enforcement at codeenforcement@coachella.org for additional questions, or call (760) 398-4978.
Who can be listed as a property owner on my STR application?
Only individuals or entities with legal interest in the property can be listed as owners on the application. Please do not add an individual or entity that is not on the county records/recorded grant deed.
What do I do if I allowed my STR permit to expire?
If a renewal application is not submitted and the fees not paid by the expiration of the existing permit, the owner is required to submit an application for a permit as if it was a new short-term rental.
What if the previous owner had an active STR permit?
Short-term rental permits are not transferable to another person, entity, assessor's parcel number or to another property owner. In addition, the issuance of a permit or renewal permit does not give the owner any vested property rights and any such permit shall not run with the land or property to which it applies.
I didn’t receive a renewal notification before my permit expired.
It is the responsibility of the permit holder to renew their permit before it expires.
For more information about short term rentals, please contact our Finance Department at shorttermrentals@coachella.org or call (844) 306-2041
